为切实加强宣传队伍建设,更好的发挥融媒体中心引导群众、服务群众的功能,根据《关于进一步规范我市事业单位到校园公开招聘工作人员有关事项的通知》(保人社联〔2020〕18号)精神,结合新闻宣传工作实际,经报请县委、县人民政府同意,现将施甸县融媒体中心2022年新闻紧缺专业人员招聘工作有关事项公告如下。
一、招聘原则
坚持德才兼备的用人标准,遵循公开、平等、竞争、择优的原则。做到信息公开、过程公开、结果公开。
二、招聘岗位
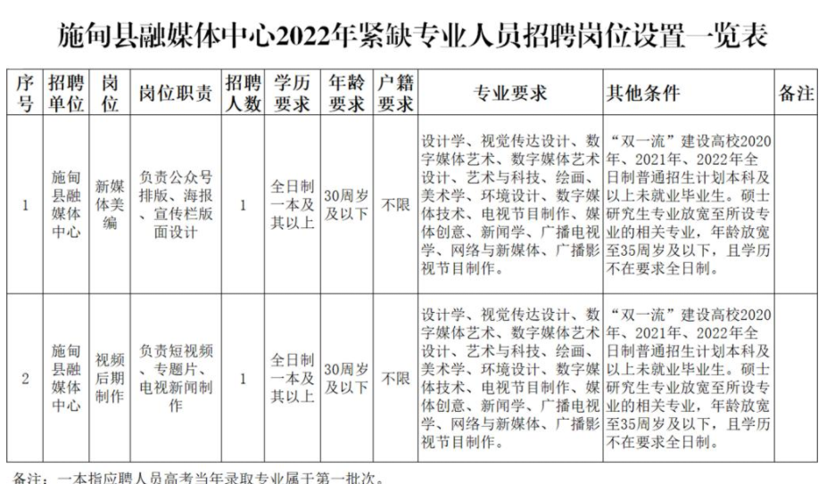
岗位2个,具体岗位为:新媒体美编1人、视频后期制作1人(具体岗位见下表)。

三、招聘对象
“双一流”建设高校2020年、2021年、2022年全日制普通招生计划本科及以上未就业毕业生。
四、招聘条件
(一)具有中华人民共和国国籍,拥护中国共产党领导,热爱社会主义。
(二)遵纪守法、品行端正、身心健康,能够适应设岗地区工作生活。
(三)所学专业与招聘岗位设置的专业应一致,硕士研究生专业放宽至所设专业的相关专业,且学历要求不在限定全日制。
(四)具备招聘岗位所需的其他条件。
(五)年龄在30周岁及以下,硕士研究生年龄放宽至35周岁及以下,年龄计算截止报名当天。
有下列情况之一者不得参加招聘:
受到党纪、政务处分期限未满或者正在接受纪律审查、监察调查的人员,受到刑事处罚期限未满或者正在接受司法调查尚未做出结论的人员,受到禁考处罚期限未满的人员,均不得参加应聘。
五、招聘程序
招聘录用工作坚持德才兼备的用人标准,采取统一考试、严格体检、全面考察、择优录用的方式进行。具体如下:
(一)发布公告:
2022年3月17日在施甸县人民政府门户网、施甸新闻网、施甸电视台、施甸县融媒体中心微信公众号、水墨施甸微信公众号、水墨施甸APP发布招聘公告。(报名表可前往施甸县人民政府门户网、施甸新闻网、水墨施甸微信公众号、水墨施甸APP下载)。
(二)报名时间
本次招聘采用网络报名,报名时间自发布公告之日起至2022年4月8日(星期五)17:30。
邮箱:sdxrmtzxzp@163.com
联系人:杨老师
联系电话:0875-3033155
报名时需提供就业推荐表、个人简历、身份证、毕业证、学位证、获奖证书及报考岗位需要的相关证明材料扫描件、《施甸县融媒体中心2022年招聘新闻紧缺专业人员报名表(附件)》,如有个人原创平面设计作品或视频类作品需同步提交。2022年毕业生毕业证、学位证可到资格复审时提供。报名人员应对提交的报名信息真实性负责,弄虚作假或不符合应聘条件者,一经查实取消应聘资格或聘用资格。
(三)资格审查:由施甸县融媒体中心负责。
(四)确定面试人员:根据报名情况,经招聘工作领导小组查阅个人报名时提交材料信息,按岗位招聘人数1:2的比例择优确定进入面试人员,达不到比例的经招聘工作领导小组批准按实际报名人数进行面试。面试人员名单由用人单位提出初步人选,在监督人员的监督下,报招聘小组审定。择优确定面试人员的主要参考依据包括:
1.符合相应的招聘条件及范围;
2.档案成绩优异人员:(1)学习成绩;(2)学习活动经历(包括担任学生会干部、党(团)组织干部、班干部经历,因学习成绩优异获奖学金等);(3)学历层次;(4)院校层次;(5)计算机等级。
3.个人原创平面设计作品或视频类作品的评价。
(五)面试时间和地点:
1.面试时间:另行通知。
2.面试地点:另行通知。
无法联系或未按要求按时到场的考生,视为自动放弃面试。
(六)面试:面试工作由施甸县融媒体中心负责组织,面试在监督人员的监督下,采用现场实操的方式,根据用人单位提供的素材,面试人员可自带电脑及制作软件在纪检监察部门的监督下封闭完成现场创作,其中:新媒体美编岗位完成美编作品,视频后期岗位完成视频作品。同一岗位使用同一套素材,实行量化打分,满分100分,75(含75)分以上为合格。面试考官5人组成。取5位考官的平均分为面试人员的最后实得分(保留两位小数)。同一岗位应聘人员面试成绩相同,无法确定拟聘人员的,则加试一题。加试题分值10分,加试成绩纳入面试总成绩。面试成绩未达到最低合格分数线的人员不得参与后续的招聘环节。
(七)签订聘用协议书:面试成绩达75分及以上者,得分最高的确定为签约对象,由施甸县人力资源和社会保障局、施甸县融媒体中心与被签约对象现场签订聘用协议书。
(八)资格复审:由施甸县人力资源和社会保障局负责,具体时间待定。
(九)体检:由施甸县人力资源和社会保障局负责,具体时间待定。体检标准参照《公务员录用体检通用标准(试行)》执行。体检对象对体检结果有疑问的,本人可申请复检,并到指定上一级医院复检一次,复检结果为最终结果。体检不合格者,不予聘用。不按通知参加体检或拒绝体检的,视为自动放弃聘用资格。
(十)考察:由施甸县融媒体中心负责,具体时间待定。
(十一)公示:拟招聘人员名单将通过施甸县人民政府门户网站公示,公示期不少于7个工作日。
(十二)公示无异议的,经招聘工作领导小组审核同意,并报市人社局核准后,由施甸县融媒体中心与拟聘人员签订聘用合同。此次招聘的专业人员属事业单位编制内工作人员,聘用后待遇按国家关于事业单位新招聘人员的相关政策执行。
六、人员递补
因下列情形导致拟聘岗位出现空缺的,由招聘单位提出申请,经施甸县人社局和招聘单位主管部门批准,可按照面试成绩从高到低顺序依次递补一次。
(一)应聘人员体检或者考察不符合要求的;
(二)拟聘人选公示的结果影响聘用的;
(三)拟聘人选放弃聘用的;
(四)未在规定的报到时间内报到的;
(五)导致拟聘岗位空缺的其他情形。
七、纪律和要求
(一)对违反纪律和弄虚作假的考生,取消招聘资格。
(二)坚持回避制度。工作人员与应试人员有直系血亲关系、夫妻关系、三代以内旁系血亲以及近姻亲关系的,实行回避。
(三)遵守考试纪律,保守工作秘密。
(四)工作人员应认真履行好职责,招聘工作做到信息公开,过程公开,结果公开,自觉接受纪检监察部门和社会各界的监督。
八、其他事项
(一)应聘者必须在规定时间内参加报名和面试,不按时参加或无法联系者按自动弃权处理。
(二)应聘者必须如实填写各项表格,不得缺项,不得涂改。若在报名、考试、体检过程中出现舞弊的考生一律取消招聘资格。
(三)签约对象与用人单位签订就业协议书,与施甸县人力资源和社会保障局签订就业补充协议书。签约后,无正当理由逾期不报到的,取消聘用资格。
(四)聘用人员按有关规定实行试用期制度,试用期12个月,试用期满考核不合格的取消聘用资格。
(五)招聘中如遇其他未尽事宜,由招聘工作领导小组依法依规研究决定。
九、防疫要求
(一)面试人员进入面试现场前,需配合进行体温测量,并出示“疫情防控行程卡(短信或行程卡、24小时内行程卡截图均可)”和“云南健康码”登记记录(24小时内截图即可)。
(二)体温正常,且“云南健康码”为绿码人员,可正常参加面试。
(三)如14天内有高、中风险地区旅居史的人员,以及云南健康码扫码为黄码人员需持有效的核酸检测阴性证明方可参加面试。
(四)“云南健康码”为红码人员,按规定进行隔离观察,不得参加面试。
(五)一个月内有境外旅居史的人员,需如实提交隔离医学观察证明,并持考试前7天内有效的核酸检测阴性证明方可面试。
(六)如面试当天有发热(>37.3℃),或有呼吸道等相关症状的人员,应及时到定点医院发热门诊就诊。如报考人员坚持参加面试,届时单独进行安排,并于面试结束后及时到定点医院发热门诊就诊。
(七)进入面试考点后需全程佩戴口罩。
监督电话:施甸县融媒体中心招聘监督组:0875-8121082
咨询电话:施甸县融媒体中心:0875-3033155
附件:《施甸县融媒体中心2022年新闻紧缺专业人员招聘报名表》
施甸县人力资源和社会保障局施甸县融媒体中心
2022年3月17日