楚雄州振彝项目投资有限公司(以下简称“州振彝公司”)原名楚雄州水务发展有限责任公司(以下简称“州水发公司”),于2013年10月30日经楚雄州人民政府批准组建成立。公司性质是由楚雄州政府出资组建、由楚雄州国有资产监督管理委员会代表楚雄州政府行使出资人权力,并授权楚雄州水务局负责运营管理职责的国有独资有限责任公司。
2018年12月18日中共楚雄州委办公室 楚雄州人民政府办公室印发了《〈楚雄州深化国有企业改革方案〉及配套实施办法的通知》(楚办字〔2018〕79号),根据文件精神,以楚雄州开发投资有限公司(以下简称“州开投公司”)为基础组建楚雄州国有资本运营集团有限公司(以下简称“州运营集团公司”),原水发公司全部国有股权划入州运营集团公司。
根据楚雄州振彝项目投资有限公司元谋分公司用人需求,现面向社会公开招聘员工,本次招聘将委托第三方招聘服务机构“云南高创人才服务有限公司”负责,采用公开发布招聘公告、报名、资格审查、笔试、面试、体检、公示、考核、录用的程序进行,具体招聘公告如下:
一、招聘原则
招聘遵循“公开、公正、公平、竞争、择优”的原则。
二、招聘岗位及人数
本次招聘面向社会公开招聘,招聘人数预计10人:采购管理类1人,预算管理类1人,法务类1人,工程管理类2人、工程技术类3人、财务类2人。
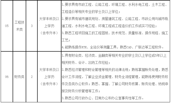
三、报名资格及专业条件
(一)基本条件
1、具有中华人民共和国国籍,拥护中国共产党的领导;
2、性别与年龄:男女不限,年龄35周岁以下(1986年1月1日以后出生),具有3年以上相关工作经历或持有相关专业技术证书、职称者年龄可放宽至40岁,同等条件下,有2年以上国企相关岗位工作经历,持有多种资质证书者优先;
3、教育背景:大学本科及以上学历(可接受专升本学历);
4、身体健康,具备履行岗位职责所要求的身体条件,熟练使用相关专业软件及办公软件;
5、已签订劳动合同的人员应聘须经原用人单位同意,并在公司规定期限内与原用人单位解除就业协议;
6、严格遵守国有企业招聘回避制度,与聘用单位负责人有夫妻关系、直系血亲关系、三代以内旁系血亲及近姻亲关系的应聘人员不得参与应聘公司岗位,若存在三代以内旁系血亲或近姻亲关系的,需在填写报名信息时须说明,公司将按相关规定在组织招聘工作时安排回避。如故意隐瞒不报的,一经查实,取消应聘者考试或录用资格;已签订就业协议或被录用的,解除协议或劳动关系。
7、有下列情形之一的人员不得报考
(1)违法犯罪或其他不良信用等记录,受到党纪、政务处分影响期未满或者正在接受纪律审查的人员,以及受到刑事处罚期限未满或者正在接受司法调查尚未做出结论的人员。
(2)被开除中国共产党党籍的人员、因犯罪受过刑事处罚的人员、被开除公职的人员、吸毒人员、被依法列为失信联合惩戒对象的人员、在以往国企、事业单位录用考试中被认定有舞弊等严重违反录用纪律行为的人员,以及法律法规规定不得录用为事业单位工作人员的其他情况的人员。
(3)已进入公务员统一招考和事业单位公开招聘体检、政审、录取环节的人员。
(二)专业任职条件

(三)工作地点
楚雄州振彝项目投资有限公司元谋分公司(元谋县元马镇龙川街泷淇紫溪苑1-9栋)。
(四)薪酬待遇
1、采购管理类,预算管理类,法务类,工程管理类人员:劳务派遣考核期间税前基本薪资按照6000元/月的标准发放,1年考核期满考核合格与楚雄州振彝项目投资有限公司元谋分公司签订正式劳动合同后,薪酬按楚雄州振彝项目投资有限公司元谋分公司薪酬标准执行,原则上税前薪资不低于8500元/月。
2、工程技术类、财务类人员:劳务派遣考核期间税前基本薪资按照3000元/月的标准发放,1年考核期满考核合格与楚雄州振彝项目投资有限公司元谋分公司签订正式劳动合同后,薪酬按楚雄州振彝项目投资有限公司元谋分公司薪酬标准执行,原则上税前薪资不低于5000元/月。
3、聘用人员自劳务派遣起,首先会与第三方人力资源服务公司签订合同,将按照国家规定为其缴纳五险(养老、工伤、生育、医疗、失业保险),1年考核期满后,合格者会与楚雄州振彝项目投资有限公司元谋分公司签订劳动合同后,再为其购买一金(住房公积金),员工依法享受国家规定的法定节假日及其楚雄州振彝项目投资有限公司元谋分公司的职工及工会福利。
(五)考核及录用
考核:聘用人员与第三方人力资源服务公司建立劳动关系、签订劳动合同,由第三方人力资源服务公司通过劳务派遣的方式安排到楚雄州振彝项目投资有限公司元谋分公司工作。
录用:楚雄州振彝项目投资有限公司元谋分公司对劳务派遣人员进行月度考评及年度考评,1年考核期满并经过月度及年度考评合格的人员,楚雄州振彝项目投资有限公司元谋分公司与其签订正式劳动合同及办理录用手续;考核不合格的,将继续由第三方人力资源服务公司派遣至楚雄州振彝项目投资有限公司元谋分公司工作。
四、招聘报名流程
(一)发布招聘公告及报名时间。
招聘公告发布及报名时间为7天,自发布2021年 6 月 1 日(星期 二 )起至2021年 6 月 7 日(星期 一 )下午17:00时止。
(二)报名方式
本次招聘接受线上网站报名或现场报名,每人选择一种方式报名、限报一个岗位。
1、线上网站报名
登录线上报名网站:边疆人才网(http://www.bianjiangjob.com/)。
(1)网站报名步骤:
(2)登陆边疆人才网(http://www.bianjiangjob.com/)。
(3)点击“专项报名入口”。
(4)点击左上角“我要注册”进行注册(建议考生用真实姓名作为用户名)。
(5)登陆后点击“个人中心”、点击“填写个人信息”,上传证件照片(大小要小于2M),确认无误后点击“提交”。
(6)点击“附件信息”,点击“选择文件”在附件中上传“报名需提供的材料”(详见第3点“报名需提供以下材料”),(注意:提供的所有材料统一放在一个Word文档里,避免报名系统接收不到材料),上传完文件后点击“修改”。
(7)点击右上角“报名”“考试报名”。
(8)最后点击“楚雄州振彝项目投资有限公司元谋分公司2021年招聘员工报名入口”。
注:
1、报名材料务必上传齐全,否则一律不予进行资审,请勿重复投递材料,逾期不再受理,因考生个人原因导致报名不成功的,我司不承担相应责任。
2、网站报名上传附件材料时,需提供:
(1)楚雄州振彝项目投资有限公司元谋分公司2021年招聘员工报名登记表(详见附件1);
(2)本人有效居民身份证原件扫描件;
(3)毕业证、学士学位证扫描件;
(4)各类证书扫描件,包括英语等级证书、计算机等级证书、获奖证书及其它受到表彰奖励证明(若有)、相关工作经验证明材料;
(5)符合条件的留学回国人士,需提供大使馆出具的留学回国人员证明以及教育部留学服务中心国外学历认证书扫描件;
2、现场报名及报名时间
(1)现场报名地址及联系人:云南楚雄楚雄州振彝项目投资有限公司元谋分公司(元谋县元马镇龙川街泷淇紫溪苑1-9栋) 联系人:杨钧 联系电话:15288520031。
(2)云南楚雄楚雄州振彝项目投资有限公司(楚雄市鹿城西路147号1号办公楼208室(原州教育局院内))联系人:武诗琪 联系电话:13987848884。
(3)现场报名时间:2021年 6 月 1 日(星期 二 )起至2021年 6 月 7 日(星期 一 );周一至周五的上午9:00-12:00和下午14:30-17:30。
注:现场报名需要提供的纸质材料有:
(1)楚雄州振彝项目投资有限公司元谋分公司2021年招聘员工报名登记表(详见附件1);
(2)本人有效居民身份证原件及复印件1份;
(3)毕业证、学士学位证复印件1份;
(4)各类证书复印件各1份,包括英语等级证书、计算机等级证书、获奖证书及其它受到表彰奖励证明(若有)、相关工作经验证明材料;
(5)符合条件的留学回国人士,需提供大使馆出具的留学回国人员证明以及教育部留学服务中心国外学历认证书复印件1份;
五、资格审查
由公司委托的第三方招聘服务机构根据报考岗位任职条件要求,对报考人员提交的全部材料进行审核,符合条件即进入笔试环节。资格审查通过的报考人员,第三方招聘服务机构的工作人员将在报名截止后5个工作日内(如遇到国家节假日顺延)以电话和短信的方式通知考生现场领取准考证,未进入笔试环节的报考人员不再另行通知。
六、准考证领取时间及地址
预计时间为6月下旬,具体时间以电话、短信通知为准。
地址:云南楚雄楚雄州振彝项目投资有限公司(鹿城西路147号1号办公楼203室)
七、笔试
1、笔试时间:预计时间为6月下旬,详见准考证。
2、笔试地点:云南楚雄楚雄州振彝项目投资有限公司(鹿城西路147号1号办公楼203室),详见准考证。
3、笔试采取闭卷的方式进行。笔试满分100分,占综合成绩40%,主要测试招聘岗位所需具备的专业理论知识和综合素质能力,公司依据报考人员笔试成绩按1:3的比例确定进入面试环节的报考人员,未进入面试环节的报考人员不再另行通知。报考人员参加笔试时必须携带本人有效身份证原件、准考证及绿色健康码进入考场。
4、笔试成绩会在楚雄州振彝项目投资有限公司和元谋分公司公示栏公示及“云南高创人才服务有限公司官网(http://www.yn-job.com/)”进行公布。
八、面试
1、面试时间:预计7月上旬,具体时间以电话、短信通知为准。
2、面试地点:云南楚雄楚雄州振彝项目投资有限公司(鹿城西路147号),详见准考证。
3、面试方式采取结构化面试,面试分数满分100分,占综合成绩60%。笔试通过的应聘者由公司招聘工作领导小组成员和第三方人力资源服务公司的老师组成的考官团队进行面试,面试考察内容:一是考察应聘者的团队合作意识、应变能力、语言表达能力、综合分析能力;二是考察应聘者的应聘动机、对应聘岗位的认识、岗位匹配程度;三是考察应聘者的专业知识及业务能力。考官根据应聘者面试情况进行现场打分,按照最终面试成绩排序后,讨论确定拟聘用人选,提交公司招聘领导小组会议讨论决策,根据综合成绩排名顺序确定拟录用人员。
4、面试成绩会在楚雄州振彝项目投资有限公司和元谋分公司公示栏公示及“云南高创人才服务有限公司官网(http://www.yn-job.com/)”进行公布。
九、拟聘用人选确定、综合成绩公布及体检事宜
以笔试成绩40%+面试成绩60%计算综合成绩,综合成绩会在“云南高创人才服务有限公司官网”进行公布,并安排确定拟录用人员到云南高创人才服务有限公司指定医院进行体检,体检费用报考人员自理。标准参照《公务员录用体检通用标准(试行)》执行,体检不合格或自愿放弃体检的人员,视为自动放弃拟聘用资格,并按综合成绩从高到低依次递补人员。
十、公示和录用
对体检合格的拟录用人员将在楚雄州振彝项目投资有限公司和元谋分公司公示栏公示及“云南高创人才服务有限公司官网(http://www.yn-job.com/)”进行为期3天的公示。公示期满无异议的,办理录用相关手续。若公示有不符合录用情况的,取消拟录用资格。
十一、其他注意事项
1.招聘公告通过楚雄州振彝项目投资有限公司和元谋分公司公示栏、 “楚雄州人力资源和社会保障局”、“云南高创人才服务有限公司官网(http://www.yn-job.com/)”以及“云南招聘网”等平台向社会发布。报考人员在报考过程中,应及时通过楚雄州振彝项目投资有限公司和元谋分公司公示栏、“云南高创人才服务有限公司官网”了解招聘工作进程和有关事项的公告,并保持报名时登记的联系方式畅通,若因报考人员填报信息错误等个人原因,导致工作人员联系不上本人,所造成的后果由报考人员自行承担。
2.报考人员对自己报名时填写的个人信息负责。如果报名填写信息与报考人员所持证明材料原件不一致,报考人员将被视为违反诚信原则,由此带来的后果将由报考人员自行承担。
3.本次招聘考试不指定考试辅导用书,也不举办或委托任何机构举办考试辅导培训班,请考生不要相信任何有关的宣传推销材料,以免受骗上当。
4.在此再次提醒:招聘单位和第三方服务机构对本次报名考试阶段的一切违纪违规违法犯罪行为实行“零容忍”,请考生务必诚信参考。
十二、联系方式
1、报考咨询电话:0871-68234928(招聘部) 13678713373 杨老师
2、报考咨询时间为工作日上午9:00-11:30,下午14:00-17:00。
楚雄州振彝项目投资有限公司元谋分公司
2021年06月 01 日