2020年云南民族大学应用技术学院工作人员招聘公告

2020-07-03 11

根据学院工作需要,拟向社会公开招聘专职教师19名,心理健康教育与咨询教师1名。工作地点为玉溪市红塔区九龙路应用技术学院。现将有关招聘事宜公告如下:

根据学院工作需要,拟向社会公开招聘专职教师19名,心理健康教育与咨询教师1名。工作地点为玉溪市红塔区九龙路应用技术学院。现将有关招聘事宜公告如下:
一、招聘岗位及要求
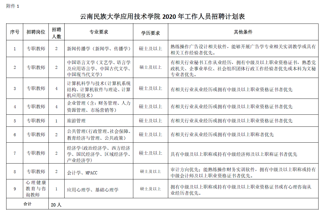
本次公开招聘专职教师具体岗位及相关要求详见附件1《云南民族大学应用技术学院2020年工作人员招聘计划表》
二、招聘条件
(一)应聘人员应具备的基本条件
1. 具有中华人民共和国国籍,享有公民的政治权利。热爱祖国,拥护中国共产党的领导,热爱社会主义。
2. 遵纪守法,品行端正,具有良好的职业道德和为人民服务的思想。
3.热爱高等教育事业,具有较强的事业心和责任感,富有团结协作精神。
4.具备从事岗位工作的基本条件和素质。
5. 应往届硕士毕业生,2020年8月前取得硕士研究生毕业证书和硕士学位证书。
6.身体健康。
7.年龄原则上不超过40岁(1980年6月30日以后出生),条件优秀者年龄可适当放宽。
(二)有下列情形之一的人员不得应聘
1.曾因犯罪受过刑事处罚的;
2.曾被开除公职或者因违规违纪被解除劳动合同、聘用合同和聘任合同的;
3.涉嫌违纪违法正在接受有关专门机关审查尚未作出结论的;
4.受处分期间或者未满影响期限的;
5.试用期间的人员;
6.有法律、法规规定的其他情形的。
三、报名及资格审查
(一)报名方式
应聘人员以电子邮件方式将须要提供的应聘材料电子稿或扫描件发送至指定邮箱
zhaojie32817@163.com进行报名,邮件标题格式为:姓名+专业+岗位。
(二)报名时间: 2020年6月20日- 6月30日。
(三)报名注意事项
1.应聘人员限报一个岗位。
2.应聘人员须提供以下材料:
(1)《云南民族大学应用技术学院公开招聘工作人员报名登记表》(附件2);
(2)本人身份证复印件;
(3)毕业证、学位证。其中,暂未取得毕业证、学位证的2020年应届毕业生需提供毕业生就业推荐表和学习成绩单;留学回国人员须提供留学回国人员证明及教育部出具的学历学位认证证书。
(4)能证明自己的岗位适应能力的其它材料。
(四)资格审查
对应聘人员的报名信息进行核实,并根据招聘岗位、招聘条件、招聘人数以及招聘公告的有关规定对报名人员进行资格审查,确定参加考核人员名单,并通知符合条件的应聘人员参加考核。
通过资格审查并确定为参加考核的人员,在参加考核时携带证件及相关证明材料原件进行现场核验。
四、考核
(一)应聘专职教师岗位人员的考核
组织专家组对应聘专职教师岗位人员从事教学工作的基本能力和基本素质,思想政治素质和道德品质等情况进行综合考察。考核具体分为课堂教学试讲和综合素质考察两个环节,其中试讲成绩占总成绩70%,综合素质考察成绩占总成绩30%。
(二)应聘心理健康教育与咨询教师岗位人员的考核
组织专家组对应聘心理健康教育与咨询教师岗位人员从事岗位工作的基本能力和基本素质,思想政治素质和道德品质等情况进行综合考察。考核具体分为课堂教学试讲和综合素质考察两个环节,其中试讲成绩占总成绩50%,心理咨询能力、思想政治素质等综合素质考察成绩占总成绩50%。
五、体检
按照考核总成绩高低顺序与岗位拟招聘人数等额确定参加体检人选。参加体检人员到县级及以上医院进行体检,体检项目和标准参照《公务员录用体检通用标准(试行)》执行,体检费用自理。体检不合格者,不予录用。
六、拟聘用人选确定及公示
体检结果合格人员,确定为拟聘用人选,在云南民族大学应用技术学院网站进行为期7个工作日的公示。公示期满后,无异议的,办理报到、聘用手续。
七、劳动关系与薪酬待遇
凡录用人员与玉溪九龙投资有限公司签订劳动合同,薪酬待遇包括基本工资加绩效津贴,购买社保。
八、联系方式
云南民族大学应用技术学院地址:云南省玉溪市红塔区九龙路九龙池公园旁
学院网站网址:http://whxy.ynni.edu.cn
联系电话:18213430029(赵老师)
附件:1、《云南民族大学应用技术学院2020年工作人员招聘计划表》
2、《云南民族大学应用技术学院公开招聘工作人员报名登记表》
3、云南民族大学应用技术学院简介
云南民族大学应用技术学院
玉溪九龙投资有限公司
2020年6月20日
附件下载:
0 0