云南艺术学院文华学院2020年12月招聘简章

2020-12-14 24

云南艺术学院文华学院创建于2002年,是云南艺术学院与社会力量合作,利用非国家财政性经费创办的实施本科学历教育的普通高等学校,2004年经国家教育部确认为独立学院,2012年获得学士学位授予权。

云南艺术学院文华学院
云南艺术学院文华学院创建于2002年,是云南艺术学院与社会力量合作,利用非国家财政性经费创办的实施本科学历教育的普通高等学校,2004年经国家教育部确认为独立学院,2012年获得学士学位授予权。
学院坐落于四季如春之称的昆明,毗邻呈贡区大学城及阳宗海湖畔。是一所以艺术学为特色,文学、管理学、教育学多学科协调发展,在云南及国内有一定知名度的独立学院。现有音乐与舞蹈学院、美术与设计学院、戏剧学院、影视传媒学院、教育学院、思想政治理论课教学部共6个教学单位,开设了35个本科专业。已为社会输送毕业生9000余人,现有专、兼职教师400余人,具有教授、副教授以上职称教师占比超过40%,硕士以上学位教师占比72.8%。
在国际办学方面,学院紧紧围绕“扎根中国、融通中外、立足时代、面向未来”的要求,积极开展国际交流与合作,着力培养德艺兼备、具有国际化意识和胸怀的高素质创新人才。
2013年至今,连续8年在全国独立学院艺术学A等学科排名中稳居前三位。获得第六届云南省政府教学成果一等奖,第七届、第八届云南省政府教学成果二等奖。2019年音乐表演、舞蹈表演、录音艺术、雕塑、环境设计5个本科专业被教育部认定为省级一流本科专业建设点。
学院立足地方、开放办学,全面推进应用型、创新型本科人才培养的教育教学改革,积极为学生应用能力和创新能力的培养搭建实践平台,形成了“田野+课堂+舞台+双创教育”四位一体的人才培养新模式。师生独立创作、编排、演出的一批在全省乃至全国具有相当影响力的艺术作品多次在中国舞蹈荷花奖、中国音乐金钟奖等中国文学艺术界艺术门类最高奖项中摘金夺银;先后受邀参加第十三届亚洲艺术节开幕式演出、“中国——东盟文化交流年”开幕式、上海世博会云南馆常态演出等省市乃至全国性大型演出。
一、工作地点
云南省昆明市阳宗海风景名胜区七甸街道广博路57号云南艺术学院文华学院
二、任职要求
1. 遵纪守法,能吃苦耐劳,具有较强的抗压能力、良好的组织能力、协调能力、沟通能力,并热爱学校工作。
2.工作经验:具有全日制大学本科从教或工作经验者优先。
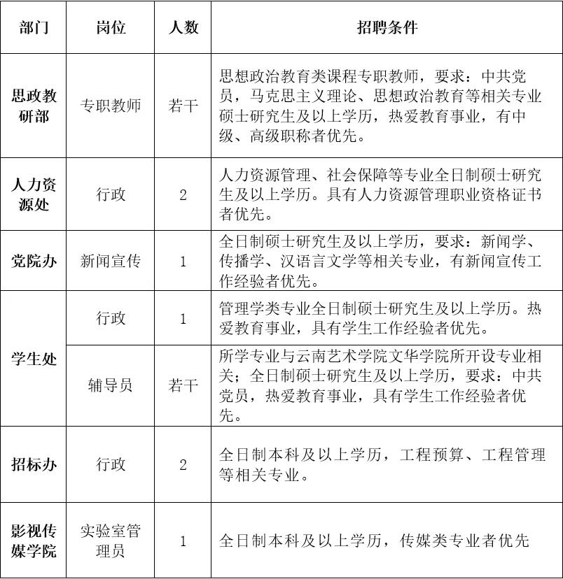
三、招聘计划
四、招聘程序
资质初审合格 — 初试 — 复试 — 体检 — 聘用。
五、福利待遇
1.聘用方式:入职后签订劳动合同,缴纳五险一金。
2.薪酬待遇:根据个人能力和业绩以及岗位要求核定相应工资级别,不低于同地区同类岗位领先薪酬水平。
3.其他福利:学校提供通勤车、餐补、节假日福利等。
六、报名要求
请有意者将简历以附件形式投递到招聘邮箱,邮件标题以“应聘岗位-姓名-学历-毕业学校及专业”命名。
应聘人员应如实、准确按照所应聘岗位提交材料,如因本人提交材料不符合要求的自行负责;弄虚作假的,一经查实将取消应聘或聘用资格。
应聘人员邮件投递成功后,通过简历筛选的人员将收到统一电话通知。
七、联系方式
1.邮箱:yywhrs18@163.com
2.联系电话:0871-68876483
3.联系人:刘老师、史老师
0 0