昆明市东川区第五小学2021年教师招聘公告

2021-06-07 117

东川五小9月份将正式建成并投入使用,为确保正常开展教育教学工作,面向东川区招聘教师公告如下:

东川五小9月份将正式建成并投入使用,为确保正常开展教育教学工作,面向东川区招聘教师公告如下:
一、招聘岗位及人数(33个)
语文13人、数学7人、英语2人、科学2人、 体育与健康4人、音乐2人、美术2人、信息技术1人。
二、招聘范围
2016年9月30日前参加工作的东川区各直属小学和乡镇(街道)中心学校在职在编教师(若有特岗教师经历的,参加工作时间应为2013年10月31日)前。
三、招聘条件
(一)拥护中国共产党的领导,热爱祖国,热爱教育事业,遵纪守法,身体健康,有良好师德,无赌博、酗酒等有违教师职业道德和社会公德的不良行为。
(二)教学业绩突出,关心爱护学生,能胜任教书育人职责,有高度的教育情怀。
(三)报考岗位与现从事教学岗位一致(九年一贯制学校根据2021年春季学期教师实际在岗情况报考)或与所学专业相符(专科或本科)。具备大学本科及以上学历,持有小学及以上教师资格证。
(四)每人限报一个岗位。
(五)每个招聘岗位报名人数不得低于1:3的比例,达不到比例的相应削减招聘人数或取消该招聘岗位。
四、报名时间、地点及提供材料
(一)报名时间
2021年6月10日(上午:8:30—11:00 ,下午:2:30—5:00)。
(二)报名地点
区教育体育局组织人事科。
(三)报名时所需材料
1.学校校长(主持学校工作的副校长)亲笔签署的报考证明(证明上须包含以下信息:姓名、性别、参加工作时间、毕业学校及专业、现任教年级班级及学科、现职称、有无违反教师职业道德和社会公德的不良行为);身份证、小学及以上教师资格证、学历证书原件及复印件各一份(复印件不再退回,作为招聘材料保存)。
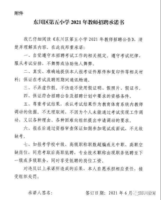
2.报名时,报名人员须提交承诺书一份(见附件,承诺书自行打印签字并按手印)。
3.报名成功的,请在报名现场直接加入QQ群方便联系,并按要求填写相关报考信息。
(四)防疫要求
报名时需佩戴口罩,提供健康码(手机出示即可)。
五、考试程序
招聘考试采取笔试和面试的方式进行,笔试100分,主要考察应聘者的教育教学基本知识、学科知识、业务知识和综合能力。面试100分,考察应聘者的综合素质和教育教学能力。
(一)笔试
1.笔试采取闭卷的方式进行。考试时须携带身份证、准考证和彩打的纸质版健康码(绿码)进入考场,其余物品一律禁止携带进入考场。开考30分钟后禁止进入考场,未参加笔试或迟到30分钟的按缺考处理,分数记0分。考试当天应聘人员请佩戴口罩。
笔试时间为2021年6月12日(星期六)上午8:30—11:00;笔试地点(待定),具体以QQ群消息通知为准。
2.笔试结束后,依照笔试成绩(四舍五入,保留两位小数)从高到低的顺序按1:2的比例确定面试人员,如出现笔试成绩末位并列的,均可进入面试环节。
3.6月12日下午在教育体育局公示栏公布笔试成绩和进入面试人员名单。
(二)面试形式及要求
1.面试由区教育体育局统一组织。
2.面试内容为模拟讲课,面试总分100分,面试时间控制在12分钟,面试成绩(四舍五入,保留两位小数)当场公布。
3.面试时间、地点及面试相关事宜待公示笔试成绩时一并通知。
4.面试人员实行代码制,面试当天采取抽签的办法确定面试先后顺序。
(三)综合成绩
个人综合成绩=笔试成绩×40%+面试成绩×40%+2020年秋季学期教学成绩与区平均成绩的比×20。
2020年秋季学期教学成绩与区平均成绩的比×20,由教科所提供(四舍五入,保留两位小数)。若报考人员无2020 年秋季学期教学成绩, 则面试成绩占60% ( 四舍五入, 保留两位小数)。
综合成绩最低控制分数线为60分。
六、确定聘用人员
依据考试成绩,在综合成绩达到60分及以上分数的人员中按报考岗位1:1的比例从高分到低分依次确定拟聘用人员;如出现综合成绩并列的情况,以面试成绩高者确定为拟聘用人员;若综合成绩并列,面试成绩也相同,则以“2020年秋季学期教学成绩与区平均成绩的比×20”的分值高者确定为拟聘用人员。拟聘用人员名单在区教育体育局公示栏进行公示。东川区第五小学对拟聘用人员进行考察(内容包括:师德师风、工作现实表现、教育教学工作情况、教学实绩等),考察合格后,通知拟聘人员到校报到。
聘用人员试用期半年,试用期满,经学校考核合格的,教育体育局组织人事科根据聘用关系办理相关的人事、工资关系等手续。学校按照事业单位聘用制度要求与聘用人员签订《云南省事业单位聘用合同书》,明确聘用双方的职责、权利、义务;考核不合格的,无条件退回原学校。
七、其他注意事项
(一)区教育体育局要督促各学校提高政治站位,充分认识本次教师招聘的重要意义,不得以任何形式,设置任何条件,阻止本校符合报考条件的教师报考东川区第五小学。
(二)凡报名参加应聘的人员在笔试、面试环节无故缺考或试用期满考核合格自动放弃的,今后五年内不得参加区教育体育系统内任何形式的招聘考试,区教育体育局将通报其所在学校给予批评教育。
(三)应聘人员到竞聘学校后,由学校根据岗位职数空缺情况进行聘用,工资待遇按照所聘岗位工资标准执行。
附件:东川区第五小学2021年教师招聘承诺书
昆明市东川区人力资源和社会保障局   昆明市东川区教育体育局
2021年6月4日
0 0