
学校简介
云南经济管理学院是经教育部批准具有独立颁发学历文凭资质的全日制应用型普通本科高校。经过多年的发展,学院已成为云南省同类院校中综合实力强、办学特色鲜明、办学水平较高的应用型本科院校,现有在校生36234人。2017年,成为云南省首批本科院校向应用型大学转型的示范高校。
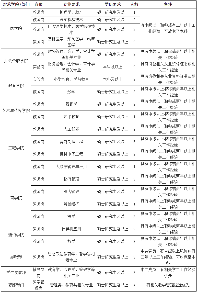
学院位于春城昆明,有海源校区(昆明市五华区海屯路296号)和安宁校区(安宁市职教园区麒麟路17号)两个校区,校园土地面积1305.18亩。学院依据地方对人才的需求,深化教育教学改革,设有财会金融学院、商学院、工程学院、医学院、教育学院、艺术与传媒学院等二级学院,开设本科专业42个,涵盖管理学、经济学、工学、理学、教育学、文学、艺术学、法学8个学科门类。
云南经济管理学院以"人才强校"为本,真诚欢迎各界英才加盟,我们将为您提供良好的工作、学习和生活环境、巨大的发展空间和贴心的人才服务。

招聘方式与薪酬待遇
(一)招聘方式
采用合同聘用方式,签订劳动合同。
(二)薪酬待遇
1.根据校内薪酬制度发放,鼓励充分发挥、多劳多得;
2.享受带薪寒暑假;
3.享有国家统一标准的社会保险保障;
4.无坐班要求,弹性工作、时间灵活;
5.可参与职称评定;
6.“线上教学”教学模式已全面推行;
7.签订合同后可获得团购大学城地铁福利房的资格,仅此一次机会。
招聘程序
(一)报名时间
2020年8月20日起至2020年9月1日。
(二)报名方式
方式一:登录云南经济管理学院官网(http://www.ynjgy.com/) 综合新闻下点击“云南经济管理学院2020年教师招聘公告”,阅读招聘启事并扫描件最下方二维码填写应聘信息及材料;
方式二:扫描件最下方二维码填写应聘信息及材料。
(三)资格审查
人力资源部对报名人员的资格条件进行审核,审查合格者将通过电话、电子邮件形式通知前来学校参加考核面试。
(四)考评
1.考评时间
学校根据岗位报名情况,不定期考核,招满即止,具体以电话、短信或邮件等方式通知。
2.考评方式
采用笔试、面试、试讲、心理测试等方式进行。
(五)体检
根据应聘同一岗位综合成绩排名先后,按岗位招聘数1:1的比例确定体检人员名单。
(六)录用
体检合格后,由人力资源部统一发放录用通知书,并按规定时间到校办理相关录用手续。
请扫描下方二维码填写应聘信息及上传材料:

招聘方式
面向全国公开招聘。
应聘条件
1、热爱教育事业,拥护党的教育方针,具有良好的思想道德素养、敬业精神、创新意识和团队精神;
2、熟悉高等教育发展规律,熟悉业务及管理工作,能够准确把握学科发展趋势,工作思路清晰,视野开阔;
3、应具有国内外知名高校、或相关教学科研机构工作经历,年龄不超过65周岁。
相关待遇
1.根据云南经济管理学院退休返聘人员管理制度,享受固定薪酬+课时费。
2.可享额外的科研奖励、环境舒适的教师公寓、节日福利、工会福利;
3.工作时间较灵活,根据实际工作需要安排到校时间;
4.签订返聘协议后可获得团购大学城地铁福利房的资格,仅此一次机会。
招聘程序
(一)报名时间
2020年8月19日起至2020年9月5日。
(二)报名方式
方式一:登录云南经济管理学院官网(http://www.ynjgy.com/) 综合新闻下点击“云南经济管理学院2020年银龄教师引进公告”,阅读招聘启事并扫描件最下方二维码填写应聘信息及材料。 方式二:通过直接投递纸质或电子版简历给招聘信息发送者。
注:应聘人员的学历(学位)必须为国家承认的学历(学位),出国留学人员学历应通过教育部相关部门的学历认证。
(三)资格审查
人力资源部对报名人员的资格条件进行审核,审查合格者将通过电话、电子邮件形式通知前来学校参加考核面试。
(四)考评
1.考评时间
学校根据岗位报名情况,不定期考核,招满即止,具体以电话、短信或邮件等方式通知。
2.考评方式
通过面试、答辩等形式,对应聘者的思想表现、师德素养、科研能力、教学水平、教育背景、工作经历、发展潜力及身体健康状况等进行全面考核。
(五)体检
根据应聘同一岗位综合成绩排名先后,按岗位招聘数1:1的比例确定体检人员名单。
(六)录用
体检合格后,由人力资源部统一发放录用通知书,并按规定时间到校办理相关录用手续。
联系方式
联系人:许老师
电话: 0871-68615698
地址: 云南省昆明市安宁市麒麟路17号、云南省昆明市五华区海屯路296号