云南工商学院2021年招聘公告

2021-08-06 4607

云南工商学院坚持“以用人单位需求为导向、以学生为中心、以贡献者为本”的核心理念,现为发展需要,特向社会公开招聘一批政治品德高、专业能力强、敬业精神好的人才,具体计划如下:

云南工商学院是经教育部批准成立的全日制本科高校,位于云南省昆明市嵩明职教新城,现有在校生3万余人,教职工1700余人;
下设9个二级学院,34个本科专业,27个专科专业,涵盖工学、管理学、经济学、医学、教育学、艺术学、文学等7个学科门类。
被教育部评为全国毕业生就业典型经验高校
暨全国高校就业工作50强
连续十年毕业生就业率高于97%
被科技部评为国家级“众创空间”
全国应用技术大学(联盟)副理事长单位
云南省本科应用型人才培养示范学校建设单位
先后被省委高校工委、省教育厅授予
“省文明学校”
“省学习型党组织建设示范点”
“省创先争优基层党组织”
“省学风建设示范学校”
云南工商学院坚持“以用人单位需求为导向、以学生为中心、以贡献者为本”的核心理念,现为发展需要,特向社会公开招聘一批政治品德高、专业能力强、敬业精神好的人才,具体计划如下:
一、招聘需求
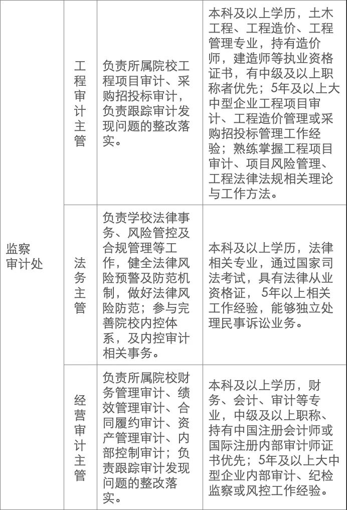
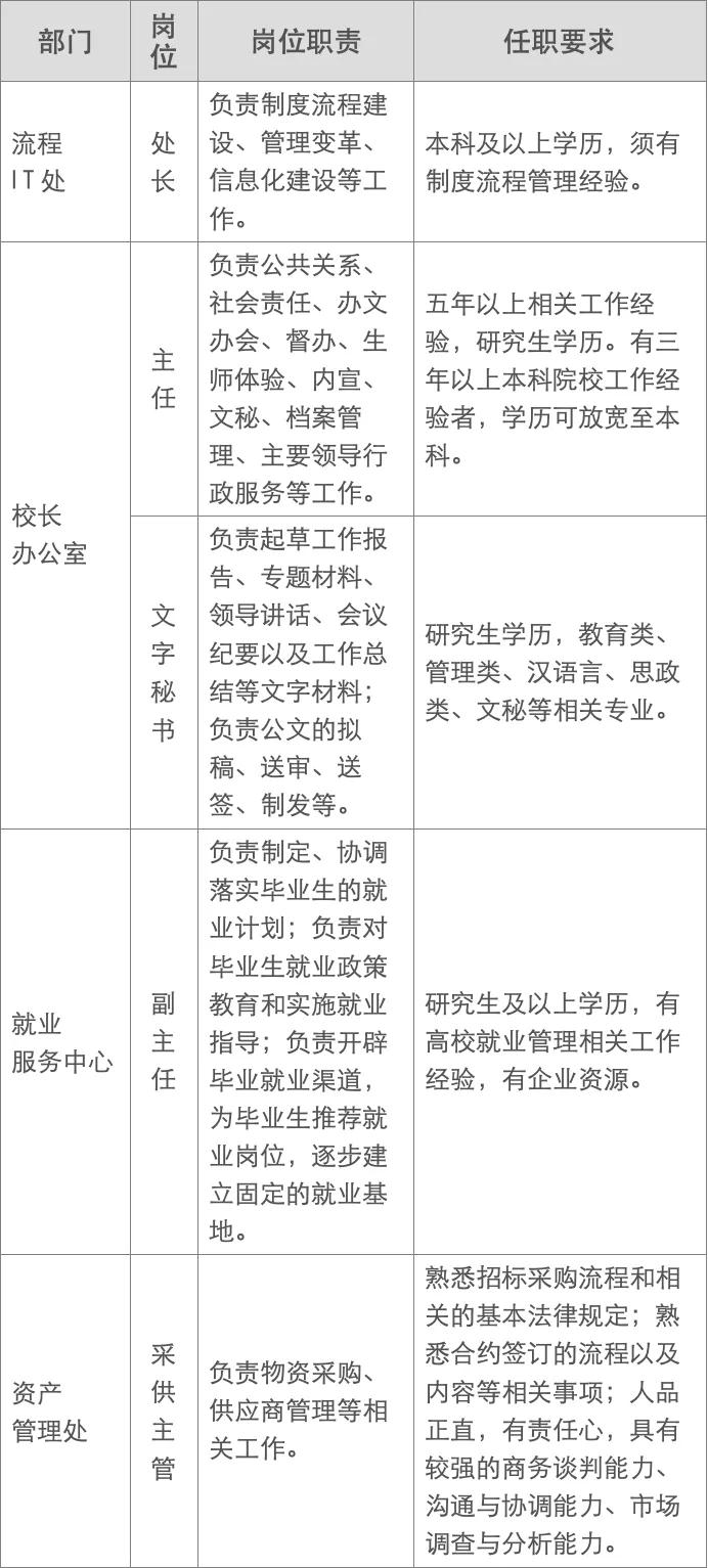
(一)专职教师岗位
以上岗位要求
1、热爱教育事业,具有强烈的事业心和责任感;
2、刻苦钻研、认真学习教育理论,掌握并努力做到精通所授专业知识;
3、有中级及以上职称者,学历要求可放宽至本科。
注:马克思主义学院思政教师岗位须为中共党员(含预备党员)。
(二)行政岗位
二、我们的专属福利
1. 硕士、博士研究生学历提升资助
2. 带薪寒暑假
3. 节日、生日津贴
4. 免费班车及住宿
5. 校内外培训及名校考察学习
6. 年度旅游经费
7. 入职即购买五险一金
8. 学历津贴:博士最高给予5000元/月、硕士最高给予1200元/月
9. 职称津贴:教师序列职称最高给予5000元/月(教授)、非教师序列职称最高给予2000元/月、其他职业资格证书最高给予800元/月
10. 学校对教职工子女开设免费早教及辅导班,工作日每天可免费班车接教职工子女放学并给予辅导
11. 教授及博士解决配偶工作
12. 广阔晋升空间及多条线发展通道
三、报名时间
2021年8月3日-2021年8月31日
四、报名方式
添加云工商官方招聘微信号:15198739220
五、报名要求
1、电子简历命名请用"应聘岗位+姓名+毕业学校+学历+专业"的方式,所有报名相关证件材料需扫描成图片,整合成一个WORD文档或PDF文档,并与简历表一起发送至上述报名途径;
2、报名所需材料:应聘登记表、个人简历、学历学位证书、教师资格证、职称证书、身份证扫描件、获奖证书等相关证件。
六、联系方式
联系人:宋老师
电话:15198739220(微信同号)
学院官网网址:https://www.yngsxy.net
学校地址:云南省昆明市嵩明职教新城 云南工商学院
七、到校方式
自驾车:自昆明沿G56杭瑞高速—哨关大道—嵩昆大道—文汇路—文海路—官军路行驶即可到达云南工商学院
乘坐班车:北部客运站乘坐至杨林职教园区班车到云南工商学院下车即可。
云南工商学院人事处
2021年8月3日
0 0