昆明市晋宁区化乐卫生院2021年非编制工作人员招聘公告

2021-08-27 2683

结合我院岗位设置及人员配备的实际需求,经医院研究决定,现面向社会公开招聘2名非编制工作人员。

昆明市晋宁区化乐卫生院是一所政府举办的非营利性公益一类事业单位,医院设有内科、外科、妇产科、中医科、检验科、放射科、功能科、财务科、公共卫生科等科室。医院大力推进“人才强院”战略,积极打造服务能力更强的基层医疗服务机构。为适应医院的发展需要,加强医院人才梯队建设,增强医院发展的活力。结合我院岗位设置及人员配备的实际需求,经医院研究决定,现面向社会公开招聘2名非编制工作人员。
一、招聘原则
坚持党管人才、服务发展大局、突出市场导向、体现分类施策、扩大人才开放的基本原则,按照德才兼备的用人标准,遵循“公开、平等、竞争、择优”的工作原则,面向各高校公开招聘,择优聘用。
二、应聘人员应具备的基本条件
(一)具有中华人民共和国国籍;
(二)拥护中华人民共和国宪法;
(三)具有良好的品行;
(四)具有正常履行岗位职责的身体条件;
(五)具有符合岗位要求的文化程度和工作能力;
(六)具备拟报考岗位所需招聘条件。
三、有下列情形之一的人员不得报考
(一)受过党纪、行政处分尚未解除处分的;
(二)受刑事处分并在服刑期间的;
(三)有违法违纪嫌疑正在接受审查的;
(四)曾参加各级公务员、事业单位招聘考试违纪人员不满两年的;
(五)其他按法律法规规定不符合招聘条件的。
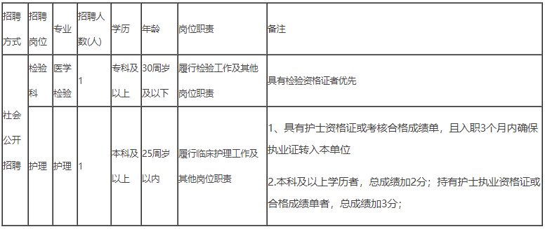
四、招聘专业及相关要求
五、招聘范围、对象
面向社会公开招聘各类高等院校全日制或国民教育应往届毕业生,所学专业与岗位要求相符,年龄在上表规定范围内的人员。
六、人才待遇
试用期三个月,试用期待遇为1950元/月;试用期结束经考核合格者,待遇按照《晋宁区化乐卫生院编制外人员管理办法》执行。
七、报名方式:现场报名
现场报名地址:昆明市晋宁区化乐卫生院党政办公室(综合楼三楼党政办公室)
报名所需材料:身份证、毕业证书、学位证书、相关执业资格证书或成绩合格证明。
报名时间:2021年8月28日至9月1日,早上08:00——17:00(节假日可报名)。
八、考试安排
(一)考核方式:笔试+面试(实践操作考核),笔试成绩及面试成绩各占50%,应聘人员考试总成绩须达到60分及以上。
(二)考试时间及地点
1.考试时间:2021年9月6日,笔试:上午09:00——10:00笔试考完后,面试考核下午13:00开始,考试综合成绩将在当日笔试+面试(实践操作考核)结束后公示。
2.考试地点:昆明市晋宁区化乐卫生院三楼会议室
九、公示招聘结果
在院内公示考试成绩及拟录用情况,无异议后给予录用,公示时间不少于七天。
十、健康体检:一经录用的人员需进行健康体检,具体事宜如下:
(一)体检标准及项目参照《公务员录用体检通用标准(试行)》及相关规定并结合行业和岗位特点确定。
(二)体检的时间另行通知。
(三)体检费用由应聘人员自行承担。
(四)请携带身份证参加体检。
十一、应聘人员有下列情形之一的,取消录用资格,不得再次参加昆明市晋宁区化乐卫生院招聘考试,已签见习协议的人员解除协议:
(一)伪造、涂改证件、证明,或以其他不正当手段获得录用资格的;
(二)在考试、考核过程中作弊的;
(三)其他违反公开招聘有关规定的行为。
十二、本公告由昆明市晋宁区化乐卫生院负责解释。
联系电话:0871-67814031张老师
昆明市晋宁区化乐卫生院
2021年8月26日
0 0