怒江州福贡县第一中学高中2021年紧缺学科教师引进公告

2021-04-15 20

根据《怒江州教育体育局怒江州人力资源和社会保障局关于2021年怒江州面向全国引进紧缺学科教师有关事项的通知》(怒教体联发[2021]6号)文件精神,在切实做好疫情防控工作的同时,认真做好我县高中紧缺学科教师引进工作,福贡县教体系统2021年将引进高中紧缺学科教师5名,现将引进相关事项公告如下:

根据《怒江州教育体育局怒江州人力资源和社会保障局关于2021年怒江州面向全国引进紧缺学科教师有关事项的通知》(怒教体联发[2021]6号)文件精神,在切实做好疫情防控工作的同时,认真做好我县高中紧缺学科教师引进工作,福贡县教体系统2021年将引进高中紧缺学科教师5名,现将引进相关事项公告如下:
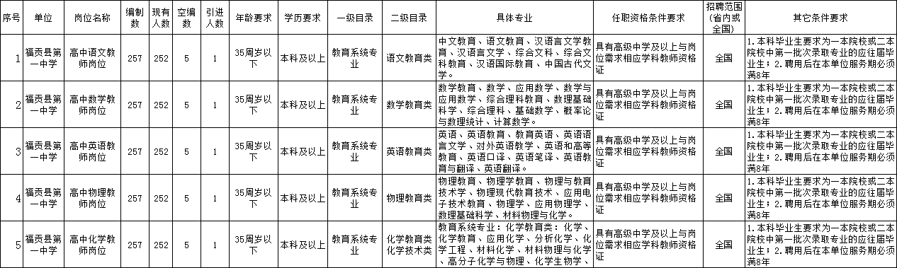
一、引进教师人数及学科福贡县一中(5人)
语文1人;数学1人;英语1人;物理1人;化学1人。具体引进专业条件:
二、引进原则
按照“公开、公平、竞争、择优”的原则,面向全国公开招聘,面试与考评相结合的办法,择优引进。
三、引进条件
1.具有中华人民共和国国籍,拥护中国共产党的领导和坚持党的路线、方针、政策。
2.遵纪守法,品行端正,具有良好的职业道德和为人民服务的精神,无违法违纪行为记录。
3.热爱教育事业,所学专业符合本次引进岗位要求,具有教育教学工作的能力素质。
4.身体健康,具备履行岗位职责的身体条件。
5.具备引进岗位所需的其他资格或技能条件。
6.引进后在学校服务年限必需满8年。
7.年龄要求:35周岁以下。
8.学历要求:(1)报名人员须为全日制教育二本及以上普通高等师范类院校及符合引进条件的综合性大学应往届毕业生。本科毕业生要求为一本院校或二本院校中第一批次录取专业的应往届毕业生。
(2)具有学士及以上学位、且所学专业符合岗位要求(以毕业证书上的专业名称为准)。
(3)具有符合岗位任职资格条件要求的高中教师资格证书。
9.教师资格证及普通话等级要求:具有高中及以上相应学科教师资格证;语文学科普通话等级二级甲等及以上,其他学科二级乙等及以上。
四、引进程序
(一)报名:本次引进高中紧缺学科教师报名采用现场报名。
报名时间:2021年4月22日9:00--12:00。
报名地点:云南师范大学呈贡校区大学生活动中心。
(二)报名资格审查:应聘人员按要求提供报名材料,根据应聘者的报名资料审核是否符合岗位引进条件和具备引进资格。
1.应聘人员需提供以下材料:
(1)应届毕业生:身份证、普通话等级证、学校出具并盖有公章的应届毕业生证明(包括姓名、性别、民族、政治面貌、身份证号码、入学时间、毕业时间、所在系、所学专业、联系电话等)。
(2)往届毕业生:身份证、普通话等级证、毕业证、学位证、高中及以上相应学科教师资格证。
2.报名资格审查时间:报名资格审查,结果通过电话反馈。
(三)面试:原则上按引进岗位人数与进入面试人数不低于1:3确定面试人员(硕士研究生及以上学历毕业生不受开考比例限制)。
1.面试形式:面试采取分学科说课(现行人教版高中教材)和回答问题的方式进行,面试总分为100分:说课占70分,回答问题占30分,当场评分,综合成绩四舍五入保留两位小数。
2.面试主要考察应聘人员的仪表仪态、语言表达、逻辑思维、教育思想、教学设计、教学能力、教学基本功及运用教育教学理论分析解决实际问题的能力等基本素质。
3.面试时间:2021年4月23日8:00--18:00。
4.面试地点:云南师范大学呈贡校区大学生活动中心(具体面试教室待电话通知)。
(四)确定拟引进人员。面试结束后,按照“择优引进”的原则,各岗位根据面试成绩,从高分到低分按1:1比例依次确定拟引进人员名单(面试综合成绩并列,说课成绩高者优先),现场签订就业协议,综合成绩最低控制分为70分,低于70分(不含)不予引进。
(五)资格复审
签订协议后拟引进人员须在规定时间内到福贡县人力资源和社会保障局进行资格复审(资格复审是对考生报名时提交的所有个人信息进行最后核实)。资格复审需提交:身份证、毕业证、学位证、普通话等级证、高中及以上相应学科教师资格证原件。
届时因资格复审不合格、未能按时提供相应证书原件或在应聘过程中提供虚假材料的拟引进人员不得参加体检等后续程序,并取消引进资格。
(六)体检及聘用
拟引进人员资格复审合格后,统一组织到指定医院进行体检,体检标准参照《公务员录用体检通用标准(试行)》执行。经体检合格的拟引进人员,公示7个工作日无异议的,报福贡县人力资源和社会保障局办理聘用手续。
(七)公示
考察、体检合格的拟引进人员作为拟聘用人员,由福贡县人力资源和社会保障局、福贡县教育体育局分别在网站上进行公示,公示期不少于7个工作日。
五、其他事项
1.待遇:聘用到怒江州福贡县第一中学的教师,统一纳入怒江州福贡县教育事业编制,享受国家规定的待遇。
2.本次引进所有岗位聘用的研究生及以上学历教师不享受《怒江州事业单位引进紧缺专业人才办法(试行)》中关于研究生的优惠政策。
3.应聘人员需提供准确联系方式,报名后保证电话畅通,因个人原因无法联系,视为自动放弃。
4.本次引进专业目录参照《2021年云南省怒江州事业单位公开招聘考试专业指导目录》执行。
5.以下人员不得报名应聘
(1)定向到具体行业或单位的应届毕业生;
(2)曾因犯罪受过刑事处罚或受过劳动教养的人员;
(3)涉嫌违法违纪被立案调查尚未结案的人员;
六、纪律
在引进工作中,严格执行原国家人事部《事业单位公开招聘人员暂行规定》(人事部令〔2005〕第6号)、《云南省事业单位公开招聘工作人员办法》《云南省事业单位公开招聘工作人员面试测评暂行办法》等有关规定,切实做好引进工作,如有违反相关规定的,必须严肃查处。构成犯罪的,移送司法机关处理。
七、重要提示
(一)请报考人员仔细阅读公告,报考人员在报名时,必须准确、如实地提供本人的信息及联系方式。因不遵守规定或个人疏忽造成报考失误所带来的一切后果由报考人员自行承担。
(二)报考人员在应聘过程中,须关注当地的疫情防控要求,并严格遵守积极配合疫情防控工作。
特别提醒:本次引进确定的拟引进人员,不得再参加2021年度怒江州各级事业单位公开招聘。
八、联系方式
招聘工作咨询电话: 0886-3411071 3413802
招聘工作领导小组办公室:0886-3411071 3413802
福贡县第一中学
包含附件
2021年怒江州福贡县引进紧缺专业人才计划表.xls [点击下载]
0 0