根据医院发展需要,结合医院工作实际,面向社会公开招聘编外人员,现将有关事项公告如下:
一、医院简介:
会泽县人民医院建于1951年,经过71年的发展,现已发展成为一所集医疗、教学、科研、公共卫生服务于一体的综合性三级医院。医院占地面积200亩,建筑面积13万㎡,总资产7.1亿元。编制床位800张,实际开放床位1200张。
医院拥有西门子1.5T超导核磁共振,飞利浦数字减影血管造影机,飞利浦、GE 16P高速螺旋CT、全自动生化分析仪、腹腔镜、外科显微镜等设备。医院现有职工1091人,其中:卫生技术人员996 人;高级职称171人;研究生7人;本科学历636 人。
医院不仅担负着全面医疗、公共卫生服务工作,而且是会泽县医疗急救中心,承担着全县107万人口及周边县区重大灾害事故的医疗抢险工作和突发伤害事故的急救工作,也是全县唯一具有健康体检、职业病体检资质的医院。
医院现有临床科室26个;医技科室7个;中心6个;职能科室17个。现有省级临床重点专科9个(骨科、儿科、急诊医学科、普外科、麻醉科、重症医学科、呼吸与危重症科、眼科、消化内科)。现已建设完成了胸痛中心、创伤中心、卒中中心、呼吸与危重症规范化服务能力建设项目并顺利通过验收。
医院坚持以人为本,关爱生命,呵护健康,奉献社会的宗旨,以成为会泽县区域领先的、具有三级乙等医院规模和水平的现代化医疗中心为目标。
一、招聘原则
遵循“公开、平等、竞争、择优”的招聘原则。
二、招聘对象和条件
(一)招聘对象
1.全日制硕士研究生且具有硕士学位。
2.2021年、2022年全日制本科毕业生且具有学士学位。
3.取得执业医师资格证、住院医师规范化培训合格证者优先(年龄在35周岁及以下)。
4.会计学、财务管理专业须持有助理会计师及以上资格证,有2年及以上工作经验(提供相关证明材料)。毕业时间可放宽至2019年。
(二)招聘条件
1.应聘人员必须具备下列基本条件:
(1)拥护中国共产党的领导,坚持四项基本原则,认真贯彻执行党的路线、方针、政策,遵纪守法,品行端正。
(2)具备良好的职业道德,爱岗敬业,乐于奉献,服从安排,团结协作。
(3)具有正常履职的身体素质,有良好的品行和职业道德,有较高的事业心和责任感。
(4)具有聘用岗位所需的专业知识、文化程度、业务能力。
2.不符合应聘条件的情形如下:
(1)曾因犯罪受过刑事处罚或正在被立案审查的人员。
(2)曾被开除公职或者因违规违纪被解除劳动合同的人员。
(3)尚未解除党纪、政纪处分的人员。
(4)有与招聘岗位职业道德要求不相符的不良记录的。
(5)具有法律法规和政策规定不得招聘为事业单位编制外聘用人员的其他情形。
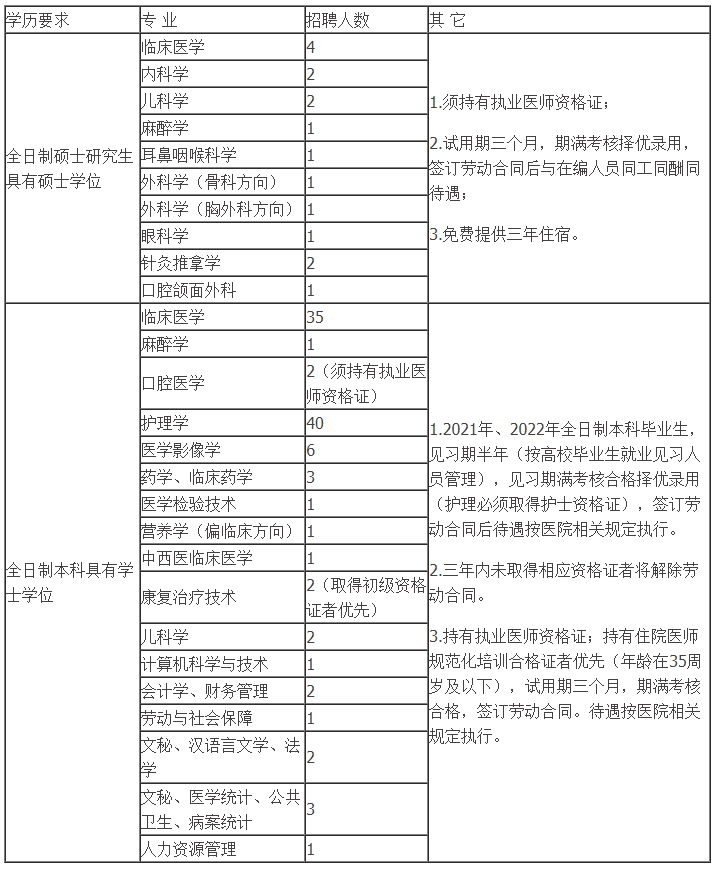
三、招聘岗位
会泽县人民医院2022年招聘编外人员计划

四、招聘程序及注意事项
(一)报名
1.报名方式:网络报名投递简历。
2.报名程序
(1)PC端:云南卫生健康人才招聘网(https://www.wsrczp.com/yn.action)注册后生成二维码。
(2)移动端报名:关注官方微信公众号“云南卫生人才中心”--人才招聘--求职者--我的--注册登录--点击下方招聘会--“云南省2022届医药类高校毕业生招聘会(昆明医科大学)”和“云南省2022届医药类高校毕业生招聘会(云南中医药大学)点击报名(可双选)。
(3)报名时间:2022年5月1日至2022年5月10日。
(二)筛选简历确定拟面试人员:根据报名人数及招聘岗位计划数,按2:1比例确定拟进入面试人员(以电话通知为准,请保持电话畅通)。
(三)面试方式:视频面试(时间待定)。
面试总分:100分。
(四)录用
依据面试成绩排名从高到低的顺序,按招聘岗位计划数等额确定拟录用人员。若拟录用人员自动放弃的,空缺岗位按面试成绩高分依次递补。
(五)体检
拟录用人员按规定进行体检,体检标准参照《公务员录用体检通用标准(试行)》执行,体检不合格者,不予录用。
(六)注意事项
1.2022年5月1日前已在云南卫生健康人才招聘网投递过简历的不再重复投递。
2.拟录用人员未按规定时间报到,视为自动放弃。
3.报到时进行资格复审,应聘者未能提供身份证、毕业
证、学位证、就业推荐表、在校期间学习成绩单(须盖有学校教务处公章)者取消录用资格。报考岗位须提供执业医师资格证者未能提供的,取消录用资格。
4.报名人员应对提交的报名信息负责,资格审核工作贯穿招聘工作全过程。若存在弄虚作假行为,一经查实,取消面试及聘用资格,造成的后果由应聘者本人承担。
五、本公告由会泽县人民医院人事科负责解释。
联系人:金老师
联系电话:0874---5120956
地址:曲靖市会泽县古城街道瑞祥路2号
会泽县人民医院