因医院业务发展需要,经研究决定,拟面向社会招聘编制外卫生专业技术人员20名,现将相关事宜公告如下:
一、医院简介:
曲靖市沾益区人民医院建于1950年3月,占地面积100余亩,建筑面积5万余平方米,是沾益区唯一一所“二级甲等综合医院”,担负着全区46.1万人的医疗、保健、突发公共事件医疗应急处置及对各乡(镇)卫生院、社区卫生服务中心的人员培训和技术支援等工作。
医院现有职工647人,其中编内职工349人,编外职工298人;卫生专业技术人员中医生194人,护士279人,医技56人,药剂34人;卫技高级职称77人(正高10人),中级职称135人。共有编制床位499张,实际开放床位数700张,设有22个临床科室、5个医技辅助科室。配有东芝1.5TMRI、64排菲利浦螺旋CT、40排40层上海联影螺旋CT、奥林巴斯电子胃镜、罗氏全自动血液分析仪、德国西门子血管造影X射线机(DSA)、GE-E10四维彩超、超声刀、奥林巴斯电子支气管镜、德国耶格肺功能仪、飞利浦睡眠检测系统、爱尔康超声乳化仪、莱卡手术显微镜、美国科医人钬激光等大型设备。有儿科、妇产科、消化内科3个省级重点专科;建立韩睿专家工作站、李炯明专家工作站、张宏专家工作站、赵燕专家工作站、蒲军专家工作站、吴一菲专家工作站和邓星梅专家工作站等7个省级专家工作站。2019年顺利通过提质达标省级验收,成功创建“胸痛中心、卒中中心、创伤救治中心、危重孕产妇救治中心、危重新生儿救治中心”等五大中心。成立了县域内紧密型医共体。
二、招聘原则、招聘岗位
本次公开招聘坚持德才兼备的原则,坚持“公开、平等、竞争、择优”的原则。
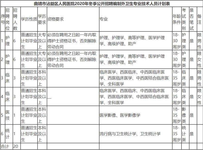
招聘岗位和名额。详见《曲靖市沾益区人民医院2020年冬季公开招聘编制外卫生专业技术人员计划表》。
三、招聘公告的发布和查询
本实施方案通过曲靖市人力资源和社会保障网(http://rsj.qj.gov.cn/)、沾益区人事人才信息网(http://rsj.qj.gov.cn/subsite_index.asp?Twzbh=2)
和曲靖M向社会公布。招聘过程中的有关通知和公告均通过沾益区人事人才信息网公开发布,请应聘人员及时关注,因查询转载信息造成的一切报考失误,由应聘人员本人负责。
四、招聘条件
具有中华人民共和国国籍,享有公民的政治权利。
遵守宪法和法律。
政治条件好、品行端正、作风正派、爱岗敬业,具有强烈的事业心和责任感,服从组织分配,有为医疗卫生事业奉献一切的精神。
2020年及以前年度全日制普通招生计划毕业生,护理专业年龄在18周岁以上(2002年11月26日及以前出生),30周岁及以下(1990年11月26日及以后出生),其它专业可放宽到35周岁以下(1985年11月26日及以后出生)。
相关岗位报名学历要求参照《曲靖市沾益区人民医院2020年冬季公开招聘编制外卫生专业技术人员计划表》。
适应岗位要求的身体条件。
报名及相关要求
报名专业说明:在填写所学专业时须按毕业证书上所载的专业名称全称填写。多个学历证书间的学历信息不能交叉使用(即只对一份学历证书进行校核);所学专业以毕业证书上所载专业名称为准,与学位证无关,也不能用学校颁发的单独的辅修专业证书的专业作为所学专业。
报考人员毕业证书上所载专业名称全称必须与招聘专业名称全称一致。专业名称中仅有“和”、“与”、“及”、“及其”等连接词不同,连接词互换,多、少一个“学”字,英文字母大小写不同等差别的视为同一专业,但专业名称中连接词增减不视为同一专业,如“计算机与信息管理”、“计算机信息管理”不能视为同一专业。
招聘专业后面包含专业方向说明的,考生毕业证书所载专业必须与招聘岗位专业一致(含括号内专业方向说明);招聘专业没有包含专业方向说明的,但考生毕业证书所载专业后面有包含专业方向说明的,只能将括号前的部分作为所学专业。
(一)报名方式:本次招聘采取现场报名。
(二)报名时间:2020年11月26日-2020年11月27日上午8:30-12:00,下午2:30-18:00。
(三)报名地点:曲靖市沾益区人民医院人事科(门诊大楼5楼)。
(四)报名时需提交材料:证件审核原件并交A4纸复印件一份。
1.《身份证》、《毕业证书》、《学位证》、《学历认证报告》;
2.取得的护士资格证书或者护士执业证书(护士执业资格考试成绩合格证明)。
3.考试报名表1份。
4.本人一寸近期免冠彩照2张。
(五)准考证领取
报名审核通过的人员,须于2020年12月11日上午8:30-12:00,下午14:30-18:00到曲靖市沾益区人民医院人事科领取准考证。
六、考试
考试分为笔试和面试,总分各100分(其中笔试占综合成绩的60%、面试占综合成绩的40%)。
(一)笔试
1.笔试分值和内容:笔试分值100分,考试内容为相关专业知识。
2.笔试时间:2020年12月12 日上午9:00-11:00。
3.笔试成绩于笔试结束后2个工作日在沾益区人事人才信息网公告。
(二)面试
1.面试人员确定:根据笔试成绩从高到低的顺序,按照岗位招聘计划数与面试人员数1:2的比例确定面试人员, 若出现笔试成绩并列,则一并进入面试。
2.面试分值和内容:
面试分值100分,根据各岗位专业不同,面试内容分别为:
(1)护理类:徒手心肺复苏 80分、仪容仪表和沟通技巧20分。
(2)临床类:徒手心肺复苏80分、仪容仪表和沟通技巧20 分。
(3)医学影像类:现场阅片80分、仪容仪表和沟通技巧20分。
(4)卫生统计类:统计图表制作80分、仪容仪表和沟通技巧20 分。
3.面试考官的组成:面试考官由面试领导小组聘请具有中职及以上专业技术职称或从事组织(人事)工作三年以上经验的领导及工作人员组成。面试考官领导小组在面试前从面试考官人选中抽签确定,由7人组成,设主考官1名,其中招聘专业技术人员的,专业类考官不得少于60%。面试考官小组负责面试工作,实行封闭管理直至面试结束。
4.面试时间及地点另行通知。
5.面试成绩计算方法:面试成绩总分为100分,由7名面试考官打分,去掉一个最高分和一个最低分,剩余分数相加后除以有效考官人数(5人)所得出的平均分数为该考生的面试成绩,面试成绩保留小数点后两位数(不按“四舍五入”取舍)。
6.面试成绩按岗位现场公布。
面试实行全过程录音、录像,并与有关资料一同存档保管。
(三)综合成绩计算方法:综合成绩=笔试成绩x60%+面试成绩x40%。综合成绩按“四舍五入”保留两位小数进行计算。
综合成绩成绩于面试结束后2个工作日在沾益区人事人才信息网公告。
七、体检
根据考生综合成绩从高分到低分的顺序,按照岗位计划数与进入体检人数1:1的比例确定拟录(聘)用人员进入体检。涉及综合成绩并列的,以面试成绩高者优先;若再并列,以学历高者优先;若再并列,则重新组织成绩并列的考生面试,以面试成绩高者优先。
体检项目及标准参照《公务员录用体检通用标准(试行)》(国人部发〔2005〕1号)、《体检操作手册》和《关于修订〈公务员录用体检通用标准(试行)〉及〈公务员录用体检操作手册(试行)〉的通知》(人社部发〔2016〕140号)、《关于印发公务员录用体检特殊标准(试行)的通知》(人社部发〔2010〕82号)、《关于进一步做好公务员考试录用体检工作的通知》(人社部发〔2012〕65号)等规定执行。体检须开展吸毒人员的排查检查,吸毒人员一经确认,不予录(聘)用。体检由用人单位主管部门统一组织到指定的县级及以上具有体检资质的综合性医院进行(孕产妇在孕产期可以申请延期体检),体检时间另行通知,体检结果须附胸片及结论。用人单位和考生对体检结论有疑问时,应在接到体检结论通知之日起7日内提出复检申请,由用人单位主管部门组织一次性复检,体检结果以复检结论为准。考生不按规定时间参加体检视为自动放弃,责任由考生自负。 考生自行到医院进行体检的,体检结果不予认可。 体检时,体检医生与体检者有回避关系的,应予回避。对于在体检过程中弄虚作假或者隐瞒影响聘用的疾病、病史等真实情况的考生,按人力资源和社会保障部令第35号《事业单位公开招聘违纪违规行为处理规定》处理。
八、聘用
(一)按照综合成绩、体检结果确定拟聘用人员,在沾益区人事人才信息网、曲靖M公示,公示期为7个工作日。
(二)公示期满无异议的,根据招聘岗位由曲靖市沾益区人民医院和拟录用人员签订劳动合同,试用期为三个月。
(三)在办理录用手续阶段,放弃录用资格的拟录用人员,须在签订劳动合同前向区人民医院人事科提交自愿放弃录用资格申请。由于拟录用人员自愿放弃录用资格以及公示结果影响录用造成的岗位空缺,按应聘人员考试成绩由高分到低分的顺序等额递补。
九、人员身份及待遇
(一)本次招聘的工作人员性质属区人民医院编制外用工人员。
(二)区人民医院按政策为录用人员缴纳养老、医疗、失业、工伤和生育五种保险。
(三)薪资标准:工资待遇按照《曲靖市沾益区人民医院编制外用工管理方案》执行,不得低于本地最低工资标准。
十、纪律和监督
(一)本次公开招聘工作接受主管部门、区纪委和社会的监督。
(二)招聘工作人员与应聘人员存在回避关系的,按照《国务院办公厅转发人事部关于在事业单位试行人员聘用制度意见的通知》(国办发〔2002〕35号)有关规定试行公务回避。
(三)对填报虚假信息或提供虚假证件、证明材料报名的应聘人员,一经查实,视情节轻重,在公开考试招聘的任何阶段均可取消报名资格、考试资格或录(聘)用资格。对造成恶劣影响且触犯刑律的,移送司法机关处理。
(四)整个公开招聘考试工作做到全程信息公开、过程公开、结果公开,接受社会的监督。
十一、疫情防控要求
为做好招聘期间疫情防控工作,在报名及后续程序均要求所有人员佩戴口罩、持健康绿码进场。请报考人员严格按照疫情防控相关要求,在参加招聘各个环节加强个人防护,若有卫生防疫部门认为不宜参加招聘情形的,即终止本次招聘后续环节,后果由本人承担。后续若有新的疫情防控工作要求,以最新要求为准。
十二、本方案由曲靖市沾益区人民医院负责解释。
咨询电话:0874-3166695(沾益区人民医院人事科)
监督电话:0874-3562689(沾益区纪委驻卫健局纪检组)
曲靖市沾益区人民医院
2020年11月16日
