2021年玉溪师范学院附属第一幼儿园公开招聘工作人员公告

2021-01-14 46

玉溪师范学院附属第一幼儿园是玉溪师范学院与玉溪光华幼儿园有限公司通过校企合作成立的以一级一等幼儿园为标准建设的高品质幼儿园,位于云南省玉溪市红塔区凤凰路151号。幼儿园秉持“生命与健康相伴,快乐与成长同行”的办园理念。园所环境优美、工作氛围和谐、薪资待遇优厚、发展平台宽阔。为进一步加强我园教师队伍建设,经研究决定,面向社会公开招聘工作人员13名。现将相关事宜公告如下:

玉溪师范学院附属第一幼儿园是玉溪师范学院与玉溪光华幼儿园有限公司通过校企合作成立的以一级一等幼儿园为标准建设的高品质幼儿园,位于云南省玉溪市红塔区凤凰路151号。幼儿园秉持“生命与健康相伴,快乐与成长同行”的办园理念。园所环境优美、工作氛围和谐、薪资待遇优厚、发展平台宽阔。为进一步加强我园教师队伍建设,经研究决定,面向社会公开招聘工作人员13名。现将相关事宜公告如下:
一、招聘原则
招聘遵循“公开、平等、竞争、择优”的原则,面向社会公开报名,统一考核,综合评定,择优聘用。
二、招聘岗位及人数
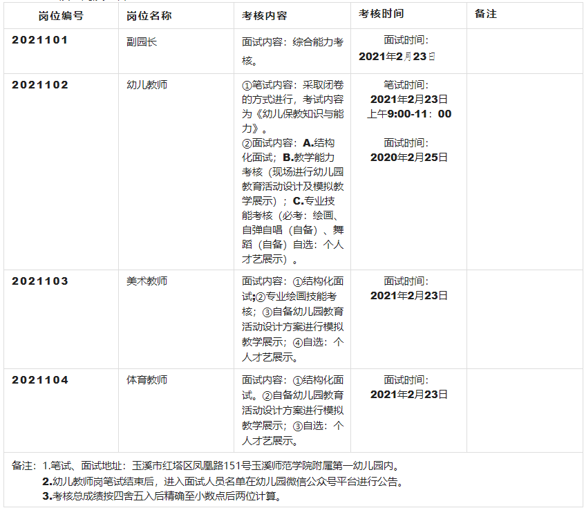
(一)副园长1名;
(二)幼儿教师9名;
(三)美术教师2名;
(四)体育教师1名;
三、应聘人员条件
(一)基本条件
1.具有中华人民共和国国籍,遵守宪法和法律;
2.品行端正,热爱学前教育事业,具有良好的职业道德,有事业心和责任感,具有正常履行岗位职责的技能和身体条件;
3.具备招聘岗位所需的专业或任职资格、职业(执业)资格及技能要求;
4.年龄要求
(1)副园长岗位:年龄不超过40周岁(1981年2月28日后出生)
(2)其他岗位:年龄不超过35周岁(1986年2月28日后出生)
5.具备岗位所需要的其他条件。(见附件1)
(二)有下列情形之一的,不得报考
1.因触犯法律被公安机关刑事处罚人员;
2.正在接受司法调查尚未做出结论的人员;
3.受到党纪、政纪处分期限未满或者正在接受纪律审查的人员;
4.被开除公职或因违规违纪被辞退人员;
5.在国家相关考试中有作弊行为而依法被禁考人员;
6.有法律、法规规定的其他情形的。
(三)招聘岗位及要求
招聘岗位及要求详见《玉溪师范学院附属第一幼儿园2021年公开招聘工作人员岗位计划表》(附件1)
四、薪酬待遇
(一)试用期薪酬待遇:
1.副园长:4000元/月(试用期为45个工作日)
2.幼儿教师:2500元/月(试用期为45个工作日)
3.美术、体育教师:2000元/月(试用期为45个工作日)
(二)正式录用薪酬待遇:
1.经试用期满考核合格且正式录用的,享受以下薪酬待遇:
(1)工资薪酬(实发工资):
副园长:12000元/月
幼儿教师:5000元—8000元/月
美术、体育教师:3600元—6000元/月
(2)按照省市相关规定购买五险一金(包括养老保险、医疗保险、失业保险、工伤保险和生育保险、住房公积金);
2.幼儿园在工作期间为教职工提供工作餐。
3.非红塔区户籍且无固定居所员工,幼儿园为教职工提供集体宿舍或发放一定的租房补贴。
4.员工子女就读我园享受优惠政策。
5.签订劳动合同的教职工享受玉溪师范学院附属第一幼儿园的教职工其他福利待遇。
五、招聘程序
(一)发布信息
在云南招聘网、玉溪招聘网、玉溪高古楼网站、幼儿园微信公众号等平台发布招聘公告。
(二)报名事项
1.报名时间:2021年1月14日至2月19日。
2.报名方式为线上报名:关注幼儿园微信公众号,扫描文章底部二维码,按要求填写有关信息报名或发送邮箱至242486346@qq.com。
报名咨询电话:0877-2662666   19995938325(朱老师)
公众号:fs2662666
二维码:
3.现场资格审核:
时间:2021年2月20日-2021年2月21日8:00—17:00。
地点:玉溪师范学院附属第一幼儿园园务办公室(玉溪市红塔区凤凰路151号)。
提交资料:①本人身份证、最高学历毕业证、学位证、教师资格证、普通话等级证、计算机等级证、参赛获奖证书等相关证书原件及复印件。
          ②无犯罪记录证明。
          ③证件照2张(小一寸)。
4.审核合格的考生领取准考证,按各岗位的准考证编号顺序入场笔试或面试。
5.疫情防控要求:
按照疫情防控相关要求,应聘者必须主动申报个人健康状况,在手机上申领本人的“云南健康码”,到校现场确认。笔试、面试均需持健康码进场,并配合幼儿园做好疫情防控相关工作。
(1)“云南健康码”为黄码人员,持考试前7天内有效的核酸检测阴性证明方可进入考场;
(2)“云南健康码”为红码人员,持考试前7天内2次核酸检测阴性证明方可进入考场;
(3)一个月内有高风险、中风险地区旅居史的人员,持考试前7天内有效的核酸检测阴性证明方可进入考场;
(4)一个月内有境外旅居史的人员,持考试前7天内有效的核酸检测阴性证明方可进入考场;
(5)应聘人员应全程做好自我防护,在考前一周至面试结束后期间内,应避免离开考点所在地区,尤其应避免跨省流动,导致健康码异常,为正常参与后续招聘流程带来不便。
6.报名要求:
(1)每位应聘者限报一个岗位。
(2)应聘者要如实填写报名信息,若报名信息和提交材料不实,一切后果由本人承担。
(三)资格审核
我园组织相关人员对报名的应聘者是否符合报考岗位所需资格条件进行审核,通过资格审核的人员名单在幼儿园微信公众号平台予以公布。
(四)考核
1.开考比例
招聘信息公告发布的岗位招聘人数与岗位资格审核通过人数的比例原则上不低于1:3,未达到人数比例的,取消该岗位或递减该岗位招聘人数。对急需的招聘岗位,经我园招聘考核领导小组审核同意后,可根据实际情况降低开考比例。
2.考核方式
(1)副园长、美术教师、体育教师资格审核合格后,直接进入面试,满分100分,占总成绩的100%。
(2)幼儿教师采取笔试和面试相结合的方式进行,满分100分。其中笔试成绩占30%,面试成绩占70%。
3.考核时间及内容
面试时间:
2021年2月23日
备注:1.笔试、面试地址:玉溪市红塔区凤凰路151号玉溪师范学院附属第一幼儿园内。
2.幼儿教师岗笔试结束后,进入面试人员名单在幼儿园微信公众号平台进行公告。
3.考核总成绩按四舍五入后精确至小数点后两位计算。
(五)确定拟聘用人员名单
考核工作结束后5个工作日内,我园对应聘者的考核总成绩进行汇总审核,根据考核总成绩从高到低的排序,按照每个岗位招聘人数与考核人数1:1的比例确定拟聘用人选,若考核总成绩相同,取面试成绩高者进入拟聘用人选范围。
(六)考察
由我园对拟聘用人员思想政治表现、道德品质、业务能力、工作实绩等情况进行考察,全面掌握拟聘用人员的现实情况。考察不合格者,不予聘用;填报信息不符或提供虚假证明材料者,不予聘用。
(七)体检
通过考察的人员按规定进行体检,体检须在三甲医院进行,体检标准由幼儿园根据相关规定确定。体检费用自理,体检不合格者不予聘用。因个人原因自动放弃体检,或者因考察、体检不合格产生的招聘岗位空缺,按总成绩从高到低依次递补。
(八)公示
根据考核总成绩、考察、体检结果,提出的拟聘用人选,经我园相关会议研究确定后,聘用人员名单在幼儿园微信公众号平台面向社会公示5个工作日。在公示期内,对反映有问题并查有实据的考生,不予聘用。为保护报考人员权益,反映问题时须实名反映。
(九)聘用
公示期满无异议的,我园按规定与聘用人员签订劳动合同,约定双方的权利、责任和义务,实行试用期。试用期满由我园进行考核,考核合格的,予以正式聘用,签订劳动合同,三年一签。
六、注意事项
(一)应聘人员应按要求提交报名应聘资料,未在规定时间内确认的报名无效。
(二)应聘人员所填写信息与实际不符或弄虚作假,一经查实,取消应聘资格,已经录取的,取消聘用资格。
(三)本公告由玉溪师范学院附属第一幼儿园负责解释。
玉溪师范学院附属第一幼儿园
2021年1月13日
0 0